Zum Speichern, Drucken und Ändern bitte anklicken: Flussdiagramm Entwurf als PDF-Datei

Entscheidungsvorlage: Regelung der digitalen Antragstellung im Bezirksverband
-
Ausgangslage
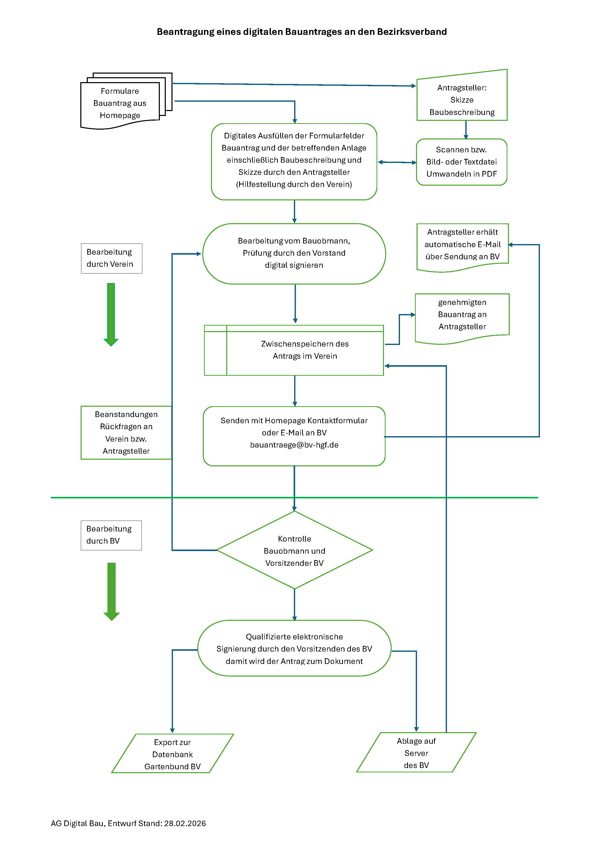
Der Bezirksverband nutzt bereits digitale Formulare auf der Homepage. Das Flussdiagramm beschreibt den aktuellen bzw. angestrebten Ablauf.
- „Durch Antragsteller bearbeitbare Formulare Bauantrag aus Homepage auswählen, bearbeiten, speichern“
- „Senden gespeicherten Bauantrag mit E-Mail an zuständigen Verein
oder ausfüllen mit Hilfe des Bauobmann des zuständigen Verein“ - „inhaltliche Prüfung durch Bauobmann Verein auf Ordnungsmäßigkeit,
bei Mängelfeststellung Klärung mit Antragsteller“
„Entscheidung des zuständigen Verein zur vorläufigen Genehmigung“
„Entscheidung des zuständigen Verein zur Weiterleitung an BV“ - „einfache digitale Signierung zuständiger Vereinsvorstand“
- „Senden mit Homepage Kontaktformular oder E-Mail an BV“
- „inhaltliche Prüfung durch Bauobmann BV auf Ordnungsmäßigkeit“
- „Entscheidung des Bauobmann BV zur Genehmigung an Vorsitzenden BV bereitstellen“
- “bei Mängelfeststellung Rückgabe an zuständigen Verein“
- „Entscheidung des Vorsitzenden BV zur Genehmigung bereitstellen“
- “bei Mängelfeststellung Rückgabe an Bauobmann BV“
- „qualifizierte digitale Signierung Vorsitzender BV“
- „Ablage in Verwaltungssystem des BV“
- „Der mit QES versehene und kopiergeschützten Antrag durch den
Bauobmann BV an den zuständigen Verein senden“ - „Senden des mit QES versehenen, kopiergeschützten und bestätigten Antrages an den
Antragsteller senden, gegebenenfalls in Schriftform ausgedruckt“
-
Ziel der Regelung
- Rechtssichere, einheitliche und nachvollziehbare digitale Antragstellung für Bauanträge.
- Entlastung der Ehrenamtlichen durch klare Zuständigkeiten und standardisierte Abläufe.
- Sicherstellung der Dokumentation und Archivierung im Sinne der Vereins- und Datenschutzpflichten.
- Kompatibilität mit den Anforderungen des Landes- bzw. Bezirksverbands („Import Datenbank Gartenbund“).
-
Beschreibung des digitalen Verfahrens
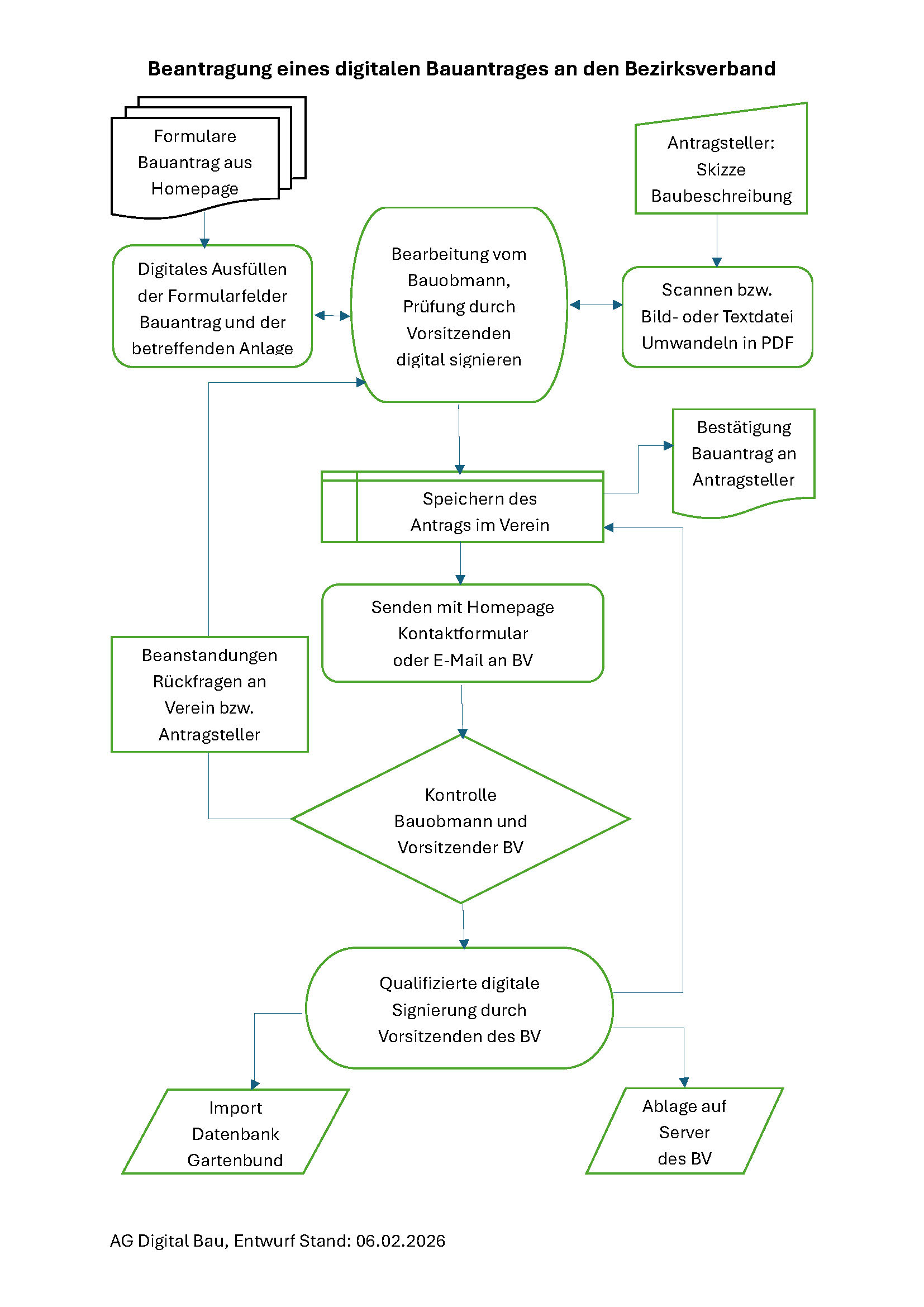
3.1 Antragstellung durch Pächter
- Auswahl eines bearbeitbaren Bauantragsformulars auf der Homepage.
- Ausfüllen, Speichern und Ergänzen um Skizze und Baubeschreibung („Antragsteller Pächter: Skizze, Baubeschreibung“).
- Übermittlung an den zuständigen Verein mit E-Mail
- Gegebenenfalls gemeinsam mit Bauobmann des zuständigen Verein ausfüllen.
3.2 Prüfung im Verein
- Erstbearbeitung durch den Bauobmann.
- Prüfung durch den Vorsitzenden.
- Möglichkeit zu Rückfragen an Antragsteller.
- Digitale Signierung durch den Vorsitzenden.
- Senden mit Homepage Kontaktformular oder E-Mail an BV
3.2 Prüfung im BV
- Erstbearbeitung durch den Bauobmann („Bearbeitung vom Bauobmann“).
- Prüfung durch den Vorsitzenden.
- Möglichkeit zu Rückfragen an Antragsteller.
3.3 Entscheidung und Signatur
- Qualifizierte digitale Signierung durch den Vorsitzenden.
3.4 Dokumentation
- Ablage auf dem Server des BV.
- Import in die Datenbank des Gartenbundes.
- Speichern des mit QES versehenen Antrages im Verein.4. Entscheidungspunkte für den Vorstand
-
Beschlussvorschlag (Formulierungsvorschlag)
Der Bezirksverbandsvorstand beschließt:
- Die Antragstellung für Bauanträge erfolgt künftig digital über die Homepage des Bezirksverbands.
- Der Bezirksverband stellt bearbeitbare Formulare bereit, die von den Pächtern ausgefüllt und digital eingereicht werden.
- Die Prüfung erfolgt gemäß dem im Flussdiagramm dargestellten Ablauf:
- Erstprüfung durch den Bauobmann,
- Entscheidung und qualifizierte digitale Signatur durch den Vorsitzenden.
- Alle Anträge werden zentral auf dem Server des BV archiviert und anschließend in die Datenbank des Gartenbundes importiert.
- Der Vorstand beauftragt den Vorsitzenden und den IT-Beauftragten, die technischen und
datenschutzrechtlichen Voraussetzungen umzusetzen und die Formulare bereitzustellen.